固緯電子電力電子教學小課堂 | 第三十五講: 光伏單相并網系統實現關鍵技術
摘 要:
??光伏單相并網系統通過逆變器將太陽能電池板產生的直流電轉化為交流電并入電網,在住宅、小型商業建筑及偏遠地區電力供應中應用廣泛,但存在光伏出力不穩定、系統慣性減弱、且行業對研發及應用型人才需求迫切。為解決上述問題并滿足人才培養需求,固緯電子研發了電力電子系統PTS(Power Training System)與電力電子模組PEK(Power Electronic kits)。本文圍繞 PTS5000 平臺與 PEK-510 單相光伏逆變器模組展開研究,PEK-510 前級為具備最大功率點跟蹤功能的升壓式轉換器,后級為實現交直轉換的單相全橋逆變器,且為全數字控制系統,可通過 PSIM 軟件完成仿真及控制程序生成與下載。
??文章介紹了光伏單相并網系統組成,包括 PTS5000 平臺的組成部分及 PEK-510 模組的電路配置;利用 PSIM 軟件構建了光伏發電最大功率點跟蹤與單相逆變器仿真模型,明確了性能指標并得出仿真結果;在 PTS5000 平臺進行實驗,模擬不同光照下的 PV 曲線,分析了不同負載情況下的功率消耗、電網功率吸收及電路自身功率損耗,還展示了前級 BOOST 電路與后級單相逆變器的相關信號。研究表明,PEK-510 模組能高效利用太陽能并實現余電上網;PTS 與 PEK 系列構建的一體化教學流程,實現了從理論到實踐的無縫對接;PEK的模塊化與開放性設計便于靈活組合實驗內容及二次開發;該系統能有效提升學生實踐與創新能力,且 PEK 模塊降低了學習難度,使學生可專注于電力電子原理和控制策略學習,對解決光伏單相并網系統問題及高校人才培養具有重要意義。
引?言
??光伏單相并網系統,把太陽能電池板發出的直流電轉為交流電并入電網,在分布式發電領域發展迅猛。目前其在住宅、小型商業建筑及偏遠地區電力供應中應用廣泛。不少家庭安裝此系統以節能減排、節省電費。然而,該系統仍存問題。一方面,光照條件多變致使光伏出力不穩定,引發電壓波動與閃變,影響設備運行。同時,高比例光伏并網使系統慣性減弱,調節頻率波動的能力下降,且易造成三相不平衡,加大線路損耗,危及變壓器安全。另一方面,非隔離型光伏系統中的共模電壓會引發漏電流,既增加損耗,又威脅人身安全。
??隨著市場規模持續擴張,行業對人才需求迫切。研發環節急需掌握電力電子技術等知識的專業人才,以攻克逆變器轉換效率提升等技術難題;在系統安裝、調試與維護方面,也需要大量實踐經驗豐富的應用型人才,保障系統穩定運行。
??固緯電子在對新能源應用市場和高校人才培養需求充分充分調研基礎上,研發了電力電子系統PTS(Power Training System)和電力電子模組PEK(Power Electronic Kits),在滿足設備技術最先進的前提下,能達到深入理解光伏單相并網系統的工作原理與運行特性,如模擬光伏單相并網系統的搭建與調試,使學生在實踐中提升解決實際問題的能力。因此本文從系統組成、仿真和實驗等方面論述能解決目前光伏單相并網系統問題的PTS和PEK510裝置,以達到學生能夠更專注于電力電子原理和控制策略的學習、提升教學效果和學習效率實現從理論到實踐的無縫對接、提高解決實際問題的能力等目的。
光伏單相并網系統組成
光伏單相并網系統組成
??本光伏發電單相并網系統框圖如圖1所示。即光伏發電單相并網系統通過PEK510模組在PTS5000平臺上實現。PTS5000實驗平臺主要由PSW160可編程直流電源、PEL-3031直流電子負載、功率計、ASP-300模擬交流電源和GPL-500交流電子負載等組成。
圖1 光伏發電單相并網系統框圖
??PEK-510模組是實現光伏發電單相并網系統關鍵部件。PEK-510 為單相光伏逆變器模組(Single Phase PVInverter Module),模組圖片如圖2 所示,前級為升壓式轉換器(Boost Converter),后級為單相全橋逆變器(Single Phase Inverter),其為全數字控制系統,實驗實施方法如圖 3所示。PEK-510模組研發的目的是提供電力轉換器采用數位控制的學習平臺,讓使用者通過PSIM 軟件,除以模擬方式學習電力轉換器的原理、分析及設計外,亦可通過PSIM中的SimCoder 工具將控制電路轉換為數字控制程序,并可實際將以 DSP 取代原連續仿真再作一次離散模擬,最后并可將通過離散仿真驗證過的控制程序C代碼下載到 DSP。實驗過程中也可以再借助RS232-USB,讓PC機與 DSP 進行控制及通信,以驗證所設計電路及控制器之正確性。
圖2 單相光伏逆變器實驗模組
圖3 模組使用步驟
PEK-510模組配置
??PEK-510模組配置框圖如圖4所示。可區分為功率電路、測量電路、驅動電路以及保護電路。其中功率電路可分為兩級, 即前級的BOOST電路和后級的單相逆變電路,前級的BOOST可實現光伏發電的最大功率點跟蹤功能;后級的單相逆變電路實現將直流電能轉化為交流電能的功能。同樣測量電路分為兩部分,其一為模組上測試點量測使用,另一部分為送至 DSP 控制使用,其衰減倍率各不相同。圖中也顯示了DSP 輸入輸出腳位配置。
圖4 PEK-510模組電路配置框圖
光伏單相并網系統功能仿真
PSIM仿真軟件
??PSIM(Power Simulation)是一款面向電力電子領域以及電機控制領域的仿真應用包軟件,主要具有這些特點,一是易用性強。表現在采用直覺式 GUI,界面簡潔直觀,即使是初學者也能迅速上手,縮短了設計周期。二是計算速度快。PSIM 的電力電子求解器在保證精度的同時提供了無與倫比的計算速度,能夠快速處理復雜的電力電子系統模型,克服了其它多數仿真軟件的收斂失敗、仿真時間長的問題。三是豐富的系統模型庫。表現在預置了豐富的模型庫,涵蓋了各種電子元件,包括各種開關器件、電感、電容、變壓器等,減少了模型構建時間,提高了工作效率。四是功率器件損耗建模與計算。可以計算開關器件(二極管、MOSFET、IGBT、SiC/GaN 器件)的開關和傳導損耗以及電感器的磁芯和繞組損耗,且不會降低仿真速度。五是自動代碼生成。軟件提供從原理圖自動生成嵌入式 C 代碼功能,以便在支持的 TI C2000/6000 DSP 硬件上無縫實施。
光伏單相并網系統仿真建模
本論文仿真利用PSIM軟件完成。
PEK510光伏單相并網逆變器電路性能指標如下:
??利用PSIM建立的光伏發電最大功率點跟蹤仿真模型如圖5所示。由圖可以發現,仿真電路模型由PV與BOOST、檢測與控制和最大功率點跟蹤MPPT三部分組成。仿真結果如圖6所示。
圖5 光伏發電最大功率點跟蹤仿真模型

圖6 光伏發電仿真結果
??由圖6的仿真結果可以發現,仿真開始時間(Strat)為50mS, 在0.15mS時,仿真進入穩態階段,進入穩態階段模擬光伏極板的輸出電壓VP為50V,輸出電流Ip為2.4A,輸出功率Ppv為120W。
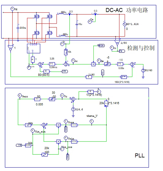
??同樣利用PSIM建立的單相逆變器仿真模型如圖7所示。由圖可以發現,仿真電路模型由DC-AC功率電路、檢測與控制和鎖相環(PLL)三部分組成。仿真結果如圖8所示。
圖7 單相逆變器仿真模型圖
圖8 單相逆變器仿真結果
??由圖8的仿真結果可以發現,在0.15mS時,仿真進入穩態階段,表現逆變器的輸出頻率f為50Hz,逆變器的輸出電流Io等于單相交流電源電流Is,為穩定的正弦波。單相交流電源吸收的功率Pac等于光伏極板發出的功率Ppv,即為120W。
實驗及結果
實驗準備
??在PTS5000平臺上按照圖9進行接線,打開相關電源,利用PC計算機和下載器下載該實驗的控制程序,同樣利用PC計算機和數據線調用PVMain以便讓PSW160直流電源按PV曲線設置輸出, 還有利用PC計算機與USB-RS232連接線讓PSIM上的DSP示波器可以監控DSP的內部中間參量。

圖9 光伏單相并網系統實驗接線圖
實驗過程及結果
??按照以上接線和相應的設置后就可以實驗,實驗室現場實驗裝置圖如圖10所示。
圖10 實驗裝置圖
??當PEK-510鎖相完成后,繼電器開起,PEK-510 即與 APS-300 并網,可以看到 APS-300 開始提供功率,隨后也可看到 PSW的輸出功率向MPPT 點移動。在實驗過程中,預設兩條不同的 PV 曲線,用以模擬不同光照下所產生的不同曲線。兩條曲線切換可隨時切換,最終都會向各自的最大功率點逼近。模擬PV處于第一條曲線的最大功率點如圖11所示,實驗中最大功率點功率為120W,單相交流負載設定如圖12所示,即為滿載工作模式,此時消耗的功率為112W(理論計算值),APS-300提供功率顯示圖如圖13所示,即為7.4W。在這種滿載實驗模式下,電源提供的總功率為120+7.4 =127.4W,說明前級BOOST電路和逆變器自身消耗的功率為12.4W。
圖11 PV 處于第一條曲線的最大功率點
圖12 GPL-500 滿載設定
圖13 滿載時APS-300提供功率顯示圖
??當交流負載為兩個42Ω并聯時,其消耗的功率為三個電阻并聯的三分之二,即76.2W,而模擬光伏發電的功率為120W,未被交流負載消耗的多余功率只有饋入交流電網,即被APS-300吸收。此時APS-300提供功率顯示圖如圖14所示。由圖可以發現,此時ASP-300吸收的功率為-30.3W。即在這種情況下,模擬光伏發電為120W,負載消耗76.2W,饋送交流電網的為30.3W,其余的13.2W是被BOOST變換器和單相逆變器消耗掉。
圖14 三分之二負載時APS-300提供功率顯示圖
前級BOOST電路的電感電流和開關管PWM信號如圖15所示。
圖15 BOOST電路的電感電流和開關管PWM信號
后級單相逆變器輸出電壓和電流信號如圖16所示,其中CH1為速出電壓,CH2為電流信號。
圖16 單相逆變器輸出電壓和電流信號
??該實驗觀測了 PV 曲線的輸出功率以及由 MPPT 控制器而達到最大功率輸出和單相并網逆變器的功率平衡。
結?論
??本文闡述了模擬光伏發電的最大功率點跟蹤和單相逆變并網實現的關鍵技術,結論如下:
模組高效利用太陽能,余電上網
??PEK510模組前級為升壓式轉換器,后級為單相逆變器。升壓式電路具有最大功率點追蹤(MPPT)的功能,模擬太陽能面板維持于最大功率輸出,即使 PV 曲線因環境有所影響,仍可維持最高利用率。單相逆變器則與市電并聯,將能量傳遞至負載及市電。
一體化教學流程
??實現全流程教學平臺。PTS 系列電力電子開發設計與實訓系統提供了從電路原理、設計、仿真到實作驗證的全流程教學平臺。搭配 PEK 系列模塊,如論文中介紹的 PEK510 單相光伏逆變器模組,學生可借助 PSIM 軟件完成仿真,并通過其 C 代碼生成功能將控制部分生成 C 代碼,下載到 PEK 的 DSP 中進行實物實驗,實現了從理論到實踐的無縫對接。
模塊化與開放性設計
??PEK采用先進的模塊化設計。如 PEK520 永磁同步發電機型風電逆變器實驗模塊、PEK530 微網逆變器基本實驗模塊等。這種設計便于根據教學需求靈活組合實驗內容,同時開源式設計提供了模塊電路圖檔和詳細電路原理,方便教師和學生進行二次開發和深入研究。
提升實踐與創新能力
??PTS+PEK 系統注重培養學生的實踐能力和創新思維。基于 PTS-5000 建立的實驗教學中心,既能滿足本科教學的演示型、驗證型實驗,也能滿足設計型和創新型實驗,如 PEK-520 模塊可完成最大風能跟蹤實驗、低電壓穿越實驗等,有助于學生深入理解專業知識,提高解決實際問題的能力。
易學有收獲感
??易學上手收獲自信。對于一些復雜的控制技術,如 DSP 控制,PEK 模塊通過與 PSIM 軟件的結合,讓不懂 C 語言編程的學生也能快速完成 DSP 對變換器主電路的控制,降低了學習難度,使學生能夠更專注于電力電子原理和控制策略的學習,實驗效果也是學生有收獲感。
參考文獻
[1] 謝玲玲. DC-DC 開關變換器的非線性動力學特性研究[D].南寧:廣西大學, 2012.
[2] 吳榮華.單相逆變器中非線性動力學行為及混沌控制的研究[D].南昌:東華理工大學, 2016.
[3] 賀繼勝,楊俊華,蘇梅芬,等.局部遮擋狀態下光伏發電系統 MPPT 變論域模糊控制[J].可再生能源,2013,31(11):132-136.
[4] 張承慧,周江偉,杜春水,等.單相級聯多電平光伏并網逆變器控制策略綜述[J].電源學報,2017,15(01):1-8
[5] 徐君,張興,趙濤,等.單相級聯 H 橋光伏并網逆變器的分布式控制策略[J].電力電子技術,2019,53(09):83-85.
